AYSTORY
algo_lec5 본문
Divide and Conquer (Part 3)
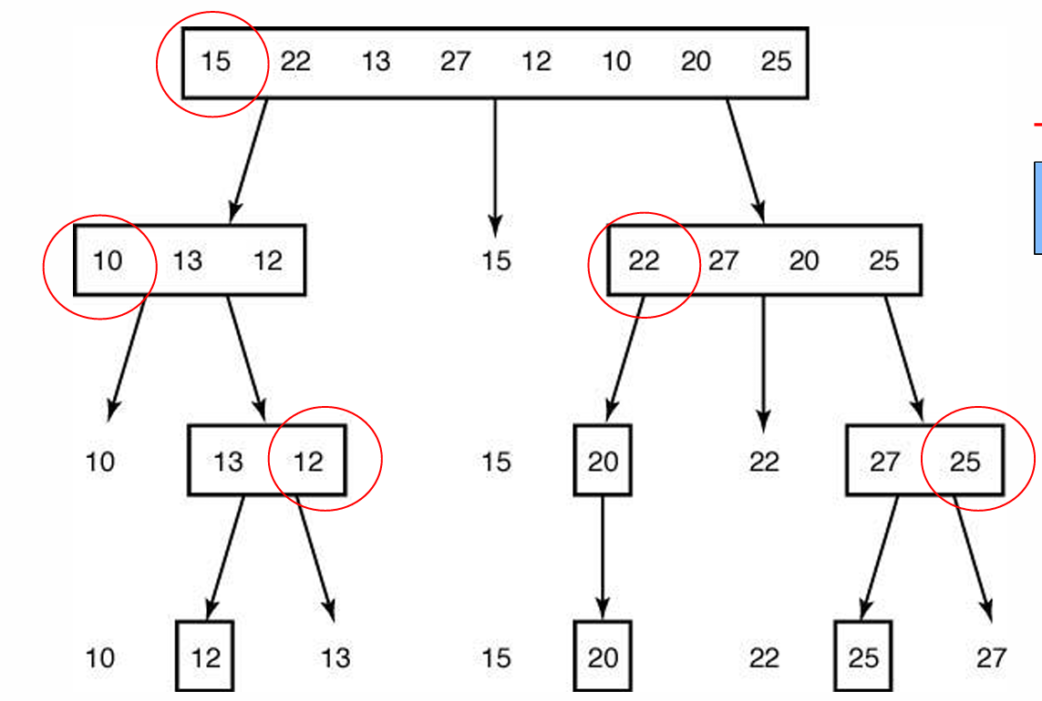
Review: Merge Sort
- 병합 정렬은 Divide → Conquer → Combine 단계로 구성
- 병합 단계에서 매 레벨마다 O(n) 시간 소요, 총 log n 단계 → O(n log n)
- Worst-case 비교 횟수: n - 1
예시:
[1, 3, 4, 7], [2, 5, 9] → [1, 2, 3, 4, 5, 7, 9]
merge_sort 코드 (copy 기반)
def merge_sort(arr):
if len(arr) < 2:
return arr
mid = len(arr) // 2
left_arr = merge_sort(arr[:mid])
right_arr = merge_sort(arr[mid:])
final_arr = []
l = r = 0
while l < len(left_arr) and r < len(right_arr):
if left_arr[l] < right_arr[r]:
final_arr.append(left_arr[l])
l += 1
else:
final_arr.append(right_arr[r])
r += 1
final_arr += left_arr[l:]
final_arr += right_arr[r:]
return final_arr
- 비교 연산 수: h+m−1 = n - 1
- 시간복잡도: T(n) = 2T(n/2) + n−1 ∈ Θ(nlogn)
병합 정렬의 Downside
- Temporary array 필요 (left_arr, right_arr, final_arr)
- In-place 정렬 아님
Better Approach: In-place Merge Sort
def merge(arr, start, mid, end):
start2 = mid + 1
if arr[mid] <= arr[start2]:
return
while start <= mid and start2 <= end:
if arr[start] <= arr[start2]:
start += 1
else:
value = arr[start2]
index = start2
while index != start:
arr[index] = arr[index - 1]
index -= 1
arr[start] = value
start += 1
mid += 1
start2 += 1
- 추가 배열 없이 index 이동으로만 병합
- 시간복잡도: Θ(n2logn)\Theta(n^2 \log n)
Quick Sort
- Hoare (1962) 개발
- pivot 기준으로 작은/큰 두 파티션 생성 → 각 파티션에 재귀 적용

partition 함수
- Input
- unsorted array
- low (i.e., 0)
- high (i.e., len(arr)-1)
- Output
- sorted array in terms of pivot
- pivot
def partition(array, low, high):
pivot = array[high]
i = low - 1
for j in range(low, high):
if array[j] <= pivot:
i += 1
array[i], array[j] = array[j], array[i]
array[i + 1], array[high] = array[high], array[i + 1]
return i + 1
- pivot보다 작은 값은 왼쪽으로 swap
- pivot은 정렬된 위치로 이동
partition Example


- 초기 배열: [21, 3, 12, 15, 7, 32, 4, 25, 9, 18]
- pivot = 18
- 결과: pivot 왼쪽엔 <18, 오른쪽엔 ≥18
quickSort 함수
- Input
- sorted array in terms of pivot
- Output
- sorted array
def quickSort(array, low, high):
if low < high:
c_pivot = partition(array, low, high)
quickSort(array, low, c_pivot - 1)
quickSort(array, c_pivot + 1, high)
시간복잡도
- Average case: Θ(nlogn)
- T(n) = 2T(n/2) + O(n)

- Worst case (pivot이 항상 최대/최소일 때): Θ(n^2)
- T(n) = T(n−1) + T(0) + O(n) ∈ Θ(n^2)

When not to use Divide and Conquer
: Divide and Conquer를 쓰면 안 되는 경우
- 분할 후 문제 크기가 거의 줄지 않는 경우 ( ex: T(n)=T(n−1)+O(n) )
- 분할된 문제 수가 n에 가까운 경우 (a ≈ n)
- 서브 문제의 크기가 거의 원래와 같은 경우 (b ≈ 1)
Greedy Algorithm (Part 1)
- 최적화 문제 해결에 자주 사용됨
- 현재 단계에서 가장 좋아 보이는 선택 반복 (locally optimal)
- 항상 전역 최적(global optimal)을 보장하진 않음 → 증명 필요
Pseudo-code of greedy algorithm
procedure GREEDY(A, n)
solution := ∅ #start with empty set
for i := 1 to n:
x := SELECT(A) #Select current optimal one
if FEASIBLE(solution, x):
solution := UNION(solution, x) #Check this addition is feasible
return solution
- 핵심 단계:
- 선택 (locally optimal)
- 가능성 검증
- 해에 포함
Example 1: Find minimum num. of coins for change
- 문제: y원을 가장 적은 동전 수로 만드는 방법
- 한국: [500, 100, 50, 10, 5, 1]
- 예: 1237원 → 최적해: [2, 2, 0, 3, 1, 2]
단점:
- Greedy는 항상 최적해를 보장하지 않음
- DP 방식은 항상 최적해 가능
Example 2: Matrix-chain product
- A = A_1 ⋅ A_2 ⋯ A_n
- 곱셈 순서에 따라 총 연산 수 달라짐
예시 1 (그리디 성공):
- A: 30×1, B: 1×40, C: 40×10, D: 10×25
- AxB=30x1x40=1200, BC=1x40x10=400, CD=40x1x25
- Choose BC. Let K (=1x10).
- AK=30x1x10, KD=1x10x25
- Choose KD. Let G (=1x25)
- Choose AG = (30x1)(1x25) = 30x1x25.
- BC → KD → AG → 총 곱셈 수: 1x40x10 + 1x10x25 + 30x1x25 = 1400
예시 2 (그리디 실패):
- A: 101×11, B: 11×9, C: 9×100, D: 100×99
- AB=101x11x9=9999, BC=11x9x100=9900, CD=9x100x99=89100
- Choose BC. Let K=11x100.
- AK=101x11x100, KD=11x100x99
- Choose KD. Let J=11x99.
- AJ=101x11x99
- Greedy: BC+KD+AJ = 228,789
- Optimal solution
- AxB=101x11x9. Let K.
- CxD=9x100x99. Let G.
- KxG=101x9x99
- AB+CD+KG = 189,090
→ Greedy는 항상 최적 보장 X
→ Dynamic Programming(DP)으로 해결 가능
